太阳成集团tyc第十九届“创新杯”课外学术科技作品竞赛落下帷幕,公司参赛队伍项目“云实验室——远程控制牛顿环实验装置”获特等奖,“基于Matlab的CT参数标定及成像”获二等奖。
本届竞赛吸引了全校各个公司制作类69支队伍报名、论文类38支队伍报名,经过网上专家评委初审后,各公司共制作类54支队伍、论文类30支队伍参加最后总决赛。经决赛现场作品答辩,由评委专家评审出2组特等奖、9组一等奖、26组二等奖、45组三等奖。
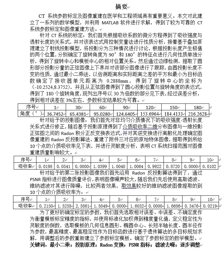
公司科协主席徐源泽带领的获得特等奖的“云实验室——远程控制牛顿环实验装置”由太阳成集团tyc副经理李永涛老师指导,此作品为对实验室的实验仪器进行技术改造,以实现对仪器的远程控制,将“互联网+”技术融入传统的实验教学当中,让员工利用身边的电脑,自主操控远程的各种教学仪器设备,做一些真实的实验。2015级员工高伟峻带领的获二等奖的“基于Matlab的CT参数标定及成像”为论文类作品,此作品基于MATLAB和EXCELE分析工具,基于叠加原理建立射线投影模型,并在此基础上寻找极值点并通过几何关系得到了旋转中心和模板中心的相对位置关系。
公司历来高度重视对老员工实践创新综合能力的培养,在近几年来在国家级、省级以及校级创新创意类竞赛中屡获荣誉。本次大赛取得的优异成绩充分彰显了公司对员工创新创业能力教学与培养体系的成效,体现了公司人才培养质量和创新创业教育改革成果,对于进一步深入推进公司创新创业教育改革,提升应用型人才培养质量,具有重大意义。

“云实验室——远程控制牛顿环实验装置”作品图

“基于Matlab的CT参数标定及成像”作品摘要图